了解你所用語言和所在地區的世邦工業的信息.
24H全國咨詢熱線
021-58386699
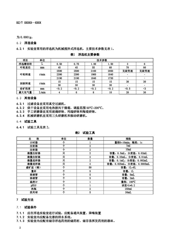
本文件給出了固體礦產實驗室浮選試驗相關的術語和定義,明確了目的任務、試驗樣品、試驗設備試驗方法和試驗記錄等要求。本文件適用于固體礦產實驗室選礦試驗中的浮選試驗。
手機隨時查詢掃碼查看
為了給您更高效的服務,歡迎點擊“在線咨詢”直接聯系我們在線工程師!
需求提交成功,正在為您下載......
或者點擊
選礦試驗技術方法 第5部分:浮選
保存文件
全國服務熱線:400-696-1899
銷售熱線:021-58386699
滬ICP備06053530號-1© 世邦工業科技集團股份有限公司 版權所有網站地圖 | 法律聲明 | 聯系我們